Introduction
Accurate chest measurement is essential for uniform fitting, significantly impacting both the comfort of the wearer and the professional image of an organisation. By employing effective measurement techniques, companies can ensure their uniforms not only enhance performance but also minimise costly alterations and create a favourable impression on clients. Despite this, many organisations still face common measurement pitfalls that result in ill-fitting attire.
What are the critical steps and considerations for mastering full chest measurement, and how can organisations sidestep the expensive repercussions of measurement errors?
Understand the Importance of Accurate Chest Measurement
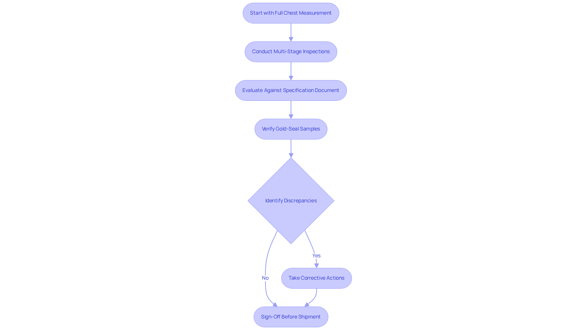
Precise full chest measurement is crucial for ensuring that uniforms fit properly and enhance the wearer's comfort. At Jon Monsir Uniforms, we uphold sizing accuracy through a rigorous quality control process that encompasses multi-stage inspections. Our factory and vendor quality checks oversee every step, from cutting to sewing lines and packing. Each item is evaluated against an authorised specification document that includes both vital and non-essential points, guaranteeing that our uniforms not only look professional but also allow for ease of movement - an essential factor in active work environments.
In the hospitality sector, staff members frequently engage in various physical activities, and a poorly fitting uniform can impede their performance and leave a negative impression on guests. Moreover, accurate measurements such as full chest measurement help prevent costly returns and modifications, streamlining the procurement process. We maintain approved gold-seal samples onsite to verify styling, construction, and grading before bulk release. If any discrepancies are identified, we take corrective actions, including re-measurement and necessary adjustments, ensuring sign-off before shipment. This reinforces our unwavering commitment to quality.
By prioritising accurate torso dimensions, particularly full chest measurement, and adhering to stringent quality control measures, organisations can boost employee satisfaction and uphold a polished brand image.

Follow a Step-by-Step Guide to Measure Chest Size
To measure chest size accurately, follow these essential practices:
- Gather Your Tools: Use a soft measuring tape, preferably made of cloth or vinyl, for flexibility and ease of use.
- Prepare the Subject: The individual being measured should wear minimal or fitted clothing to avoid any additional bulk that could distort the results.
- Positioning: Stand straight with arms relaxed at the sides. Ensure the measuring tape is level and snug, but not tight against the skin.
- To obtain the full chest measurement, wrap the tape around the fullest part of the chest, typically just under the armpits and across the shoulder blades, making sure the tape remains parallel to the ground.
- Record the Size: Accurately note the size to the nearest half inch or centimetre. It’s advisable to repeat the measurement to confirm precision.
- Adjust for Fit: If necessary, add 2-4 cm to the size for ease of movement, depending on the desired fit of the attire.
Implementing these steps can significantly enhance the fitting process for apparel, leading to improved comfort and a polished appearance for employees. Well-fitted uniforms contribute to a favourable first impression and enhance the overall experience for clients, underscoring the importance of precise sizing in uniform management.

Identify and Avoid Common Measurement Mistakes
To achieve accurate chest measurements, avoiding common mistakes is essential:
- Measuring Over Bulky Clothing: Always measure directly on the skin or over a thin layer of clothing. Bulky clothing can add unnecessary inches to the size.
- Incorrect Tape Positioning: Ensure the tape is placed at the full chest measurement, which is typically at nipple height. Measuring too high or too low can lead to inaccurate results.
- Pulling the Tape Too Tight: The tape should be snug but not constricting. A precise dimension can lead to a uniform that is uncomfortable and restrictive.
- Not Taking Multiple Readings: Always take the reading at least twice to confirm accuracy. Variations can occur due to posture or tape placement.
- Disregarding Body Shape Differences: Various body shapes might necessitate modifications in sizing techniques. Be mindful of individual differences to ensure a proper fit.
Organisations that adopt these practises can significantly enhance the precision of their evaluations. For instance, a healthcare provider that implemented a standardised assessment protocol reported a 30% decrease in fitting errors, resulting in improved staff comfort and a more professional appearance. As H.M. Robin, a fabric manufacturer, states, "Choosing the right fabric for baseball pants means comfort, flexibility, and durability on the field, performance, and less discomfort or injury." By focusing on precise dimensions and selecting premium materials, companies can ensure their attire effectively represents their brand identity and values. Poorly fitted attire can make a team appear unprofessional, underscoring the importance of these practises.

Choose Appropriate Uniform Styles Based on Chest Measurements
Choosing the right attire style based on torso dimensions is essential for ensuring both comfort and a polished appearance. Here are key considerations:
-
Fit Type: Assess whether a fitted, relaxed, or loose fit is most suitable based on torso size. A fitted style can create a sleek, professional look, while a relaxed fit may be better for roles that require greater mobility and comfort.
-
Fabric Choice: Select fabrics that encourage movement and breathability. Materials such as moisture-wicking and stretchable fabrics significantly enhance comfort, especially in physically demanding environments. Research shows that high-quality designs not only last longer but also retain their colour and fit, making fabric choice critical.
-
Design Features: Consider design elements like darts, seams, and cuts that can improve fit for various body shapes. Tailored designs contribute to a polished appearance, which is crucial in hospitality settings where first impressions are important.
-
Layering Choices: If the attire will be worn with additional layers, factor this into the torso size to ensure a comfortable fit. This consideration is particularly vital in dynamic work environments where temperature control is necessary.
-
Brand Representation: Ensure that the chosen style aligns with the organisation's brand identity. Uniforms should reflect the professionalism and values of the company, reinforcing brand image and employee pride.
By carefully selecting uniform styles based on full chest measurement, organisations can enhance employee satisfaction and foster a cohesive brand image, ultimately contributing to business success.

Conclusion
Accurate full chest measurement is crucial for achieving a uniform fit that enhances comfort and projects a professional image. By prioritising precise sizing practises, organisations can ensure their uniforms meet the demands of active work environments, promoting employee satisfaction and brand integrity.
This article outlines essential steps for measuring chest size accurately, highlighting the importance of using the right tools, proper positioning, and avoiding common measurement mistakes. It stresses that even minor errors can lead to significant issues, such as discomfort and unprofessional appearances. Furthermore, the choice of uniform styles based on chest measurements is vital for ensuring both comfort and a polished look, underscoring the importance of selecting appropriate fabrics and design features.
Ultimately, mastering full chest measurement transcends a mere technical task; it represents a strategic approach that can enhance operational efficiency and boost employee morale. By implementing these best practises, organisations can avoid costly returns, improve the overall fitting process, and ensure their uniforms serve as a source of pride and professionalism for their teams.
Frequently Asked Questions
Why is accurate chest measurement important for uniforms?
Accurate chest measurement is crucial for ensuring uniforms fit properly, enhance the wearer's comfort, and allow for ease of movement, particularly in active work environments.
How does Jon Monsir Uniforms ensure sizing accuracy?
Jon Monsir Uniforms ensures sizing accuracy through a rigorous quality control process that includes multi-stage inspections, factory and vendor quality checks, and evaluations against an authorised specification document.
What steps are taken to maintain quality control during the uniform production process?
Quality control steps include overseeing every production stage from cutting to sewing and packing, maintaining approved gold-seal samples for verification, and taking corrective actions if discrepancies are found.
How does a poorly fitting uniform affect staff performance in the hospitality sector?
A poorly fitting uniform can impede staff performance and leave a negative impression on guests, which is particularly critical in the hospitality sector where staff engage in various physical activities.
What are the benefits of accurate measurements in the procurement process?
Accurate measurements help prevent costly returns and modifications, thereby streamlining the procurement process.
What actions are taken if discrepancies in sizing are identified?
If discrepancies are identified, corrective actions such as re-measurement and necessary adjustments are made, ensuring sign-off before shipment.
How does prioritising accurate torso dimensions benefit organisations?
Prioritising accurate torso dimensions, particularly full chest measurement, boosts employee satisfaction and helps maintain a polished brand image.